byteman
1.3 (Build #225)
Bitstream relocation and manipulation tool
src
Devices
Classes
CommonDevice.h File Reference
#include <iostream>
#include <string>
#include <time.h>
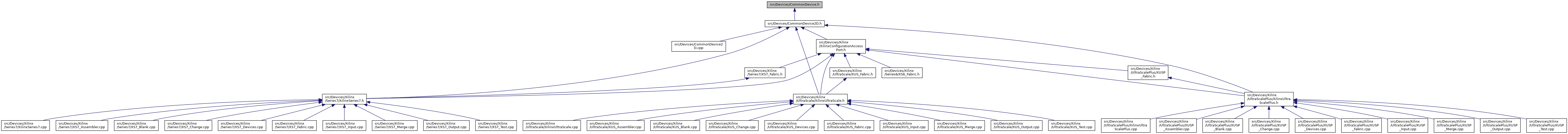
Include dependency graph for CommonDevice.h:
This graph shows which files directly or indirectly include this file:
Go to the source code of this file.
Classes
class
CommonDevice
Generated on Tue Nov 29 2022 12:57:36 for byteman by
1.9.1