|
byteman
1.3 (Build #225)
Bitstream relocation and manipulation tool
|
Functions | |
| uint16_t | BigEndianToNative16 (uint16_t x) |
| uint32_t | BigEndianToNative32 (uint32_t x) |
| uint64_t | BigEndianToNative64 (uint64_t x) |
| uint8_t | BigEndianToNative8 (uint8_t x) |
| uint16_t | BitSwap16 (uint16_t x) |
| uint32_t | BitSwap32 (uint32_t x) |
| uint64_t | BitSwap64 (uint64_t x) |
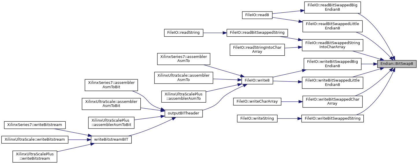
| uint8_t | BitSwap8 (uint8_t x) |
| Endianness | diff (Endianness e1, Endianness e2) |
| bool | isBE (Endianness e) |
| bool | isBitSwap (Endianness e) |
| bool | isLE (Endianness e) |
| uint16_t | LittleEndianToNative16 (uint16_t x) |
| uint32_t | LittleEndianToNative32 (uint32_t x) |
| uint64_t | LittleEndianToNative64 (uint64_t x) |
| uint8_t | LittleEndianToNative8 (uint8_t x) |
| uint16_t | NativeToAnyEndianness16 (uint16_t x, Endianness e) |
| uint32_t | NativeToAnyEndianness32 (uint32_t x, Endianness e) |
| uint64_t | NativeToAnyEndianness64 (uint64_t x, Endianness e) |
| uint8_t | NativeToAnyEndianness8 (uint8_t x, Endianness e) |
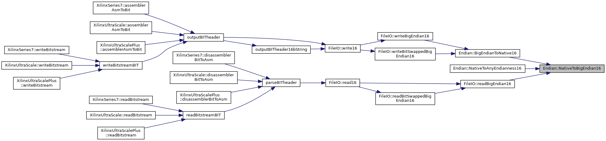
| uint16_t | NativeToBigEndian16 (uint16_t x) |
| uint32_t | NativeToBigEndian32 (uint32_t x) |
| uint64_t | NativeToBigEndian64 (uint64_t x) |
| uint8_t | NativeToBigEndian8 (uint8_t x) |
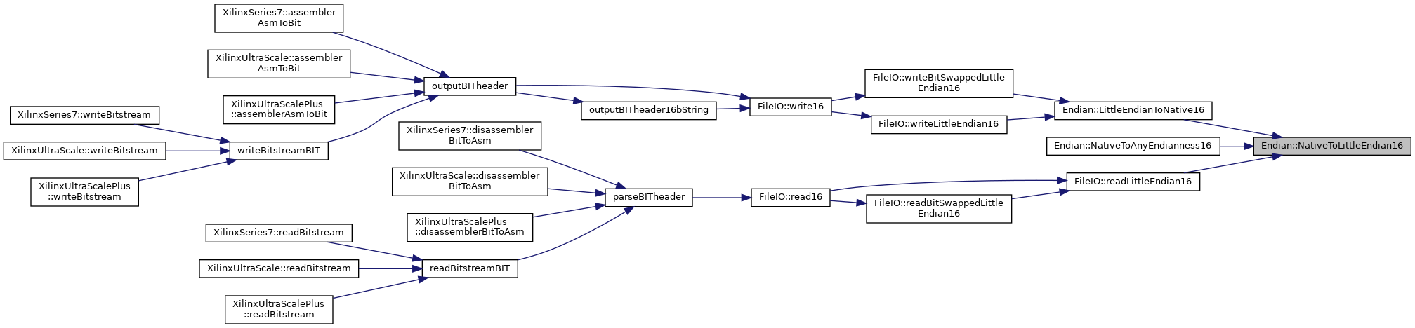
| uint16_t | NativeToLittleEndian16 (uint16_t x) |
| uint32_t | NativeToLittleEndian32 (uint32_t x) |
| uint64_t | NativeToLittleEndian64 (uint64_t x) |
| uint8_t | NativeToLittleEndian8 (uint8_t x) |
| uint16_t | swapbytes16 (uint16_t x) |
| uint32_t | swapbytes32 (uint32_t x) |
| uint64_t | swapbytes64 (uint64_t x) |
| std::string | to_string (Endianness e) |
| Endianness | toggleEndianBitSwap (Endianness e, bool toggle=true) |
| Endianness | toggleEndianness (Endianness e, bool toggle=true) |
|
inline |
Definition at line 182 of file Endianness.h.
References NativeToBigEndian16().
Referenced by FileIO::writeBigEndian16(), and FileIO::writeBitSwappedBigEndian16().


|
inline |
Definition at line 186 of file Endianness.h.
References NativeToBigEndian32().
Referenced by FileIO::writeBigEndian32(), and FileIO::writeBitSwappedBigEndian32().


|
inline |
Definition at line 190 of file Endianness.h.
References NativeToBigEndian64().
Referenced by FileIO::writeBigEndian64(), and FileIO::writeBitSwappedBigEndian64().


|
inline |
Definition at line 178 of file Endianness.h.
Referenced by FileIO::writeBigEndian8(), and FileIO::writeBitSwappedBigEndian8().

|
inline |
Definition at line 216 of file Endianness.h.
Referenced by NativeToAnyEndianness16(), FileIO::readBitSwappedBigEndian16(), FileIO::readBitSwappedLittleEndian16(), FileIO::writeBitSwappedBigEndian16(), and FileIO::writeBitSwappedLittleEndian16().

|
inline |
Definition at line 220 of file Endianness.h.
Referenced by ensureSelectedEndianness(), NativeToAnyEndianness32(), parseBitstreamEndianness(), FileIO::readBitSwappedBigEndian32(), FileIO::readBitSwappedLittleEndian32(), FileIO::writeBitSwappedBigEndian32(), and FileIO::writeBitSwappedLittleEndian32().

|
inline |
Definition at line 224 of file Endianness.h.
Referenced by NativeToAnyEndianness64(), FileIO::readBitSwappedBigEndian64(), FileIO::readBitSwappedLittleEndian64(), FileIO::writeBitSwappedBigEndian64(), and FileIO::writeBitSwappedLittleEndian64().

|
inline |
Definition at line 212 of file Endianness.h.
Referenced by FileIO::readBitSwappedBigEndian8(), FileIO::readBitSwappedLittleEndian8(), FileIO::readBitSwappedStringIntoCharArray(), FileIO::writeBitSwappedBigEndian8(), FileIO::writeBitSwappedCharArray(), FileIO::writeBitSwappedLittleEndian8(), and FileIO::writeBitSwappedString().

|
inline |
Returns what endianess operation is needed to convert between two endianesses. The returned endianess represents the operation needed to be done between host system's endianess and returned one, to achieve the same conversion as between the two given endianesses. For example, will return Endianness::NATIVE if no conversion is needed.
Definition at line 117 of file Endianness.h.
References isBitSwap(), isLE(), NATIVE, toggleEndianBitSwap(), and toggleEndianness().
Referenced by ensureSelectedEndianness(), XilinxSeries7::merge(), XilinxUltraScale::merge(), and XilinxUltraScalePlus::merge().


|
inline |
Definition at line 106 of file Endianness.h.
|
inline |
Definition at line 98 of file Endianness.h.
Referenced by diff().

|
inline |
Definition at line 102 of file Endianness.h.
Referenced by diff().

|
inline |
Definition at line 198 of file Endianness.h.
References NativeToLittleEndian16().
Referenced by FileIO::writeBitSwappedLittleEndian16(), and FileIO::writeLittleEndian16().


|
inline |
Definition at line 202 of file Endianness.h.
References NativeToLittleEndian32().
Referenced by FileIO::writeBitSwappedLittleEndian32(), and FileIO::writeLittleEndian32().


|
inline |
Definition at line 206 of file Endianness.h.
References NativeToLittleEndian64().
Referenced by FileIO::writeBitSwappedLittleEndian64(), and FileIO::writeLittleEndian64().


|
inline |
Definition at line 194 of file Endianness.h.
Referenced by FileIO::writeBitSwappedLittleEndian8(), and FileIO::writeLittleEndian8().

|
inline |
Definition at line 233 of file Endianness.h.
References BE, BE_BS, BitSwap16(), LE, LE_BS, NativeToBigEndian16(), and NativeToLittleEndian16().

|
inline |
Definition at line 246 of file Endianness.h.
References BE, BE_BS, BitSwap32(), LE, LE_BS, NativeToBigEndian32(), and NativeToLittleEndian32().
Referenced by flexiMerge(), readBitstreamRBDMain(), and setBitstreamWord().


|
inline |
Definition at line 259 of file Endianness.h.
References BE, BE_BS, BitSwap64(), LE, LE_BS, NativeToBigEndian64(), and NativeToLittleEndian64().

|
inline |
Definition at line 229 of file Endianness.h.
|
inline |
Definition at line 148 of file Endianness.h.
References BE, NATIVE, and swapbytes16().
Referenced by BigEndianToNative16(), NativeToAnyEndianness16(), and FileIO::readBigEndian16().


|
inline |
Definition at line 152 of file Endianness.h.
References BE, NATIVE, and swapbytes32().
Referenced by BigEndianToNative32(), ensureSelectedEndianness(), NativeToAnyEndianness32(), parseBitstreamEndianness(), and FileIO::readBigEndian32().


|
inline |
Definition at line 156 of file Endianness.h.
References BE, NATIVE, and swapbytes64().
Referenced by BigEndianToNative64(), NativeToAnyEndianness64(), and FileIO::readBigEndian64().


|
inline |
Definition at line 144 of file Endianness.h.
|
inline |
Definition at line 165 of file Endianness.h.
References LE, NATIVE, and swapbytes16().
Referenced by LittleEndianToNative16(), NativeToAnyEndianness16(), and FileIO::readLittleEndian16().


|
inline |
Definition at line 169 of file Endianness.h.
References LE, NATIVE, and swapbytes32().
Referenced by ensureSelectedEndianness(), LittleEndianToNative32(), NativeToAnyEndianness32(), parseBitstreamEndianness(), and FileIO::readLittleEndian32().


|
inline |
Definition at line 173 of file Endianness.h.
References LE, NATIVE, and swapbytes64().
Referenced by LittleEndianToNative64(), NativeToAnyEndianness64(), and FileIO::readLittleEndian64().


|
inline |
Definition at line 161 of file Endianness.h.
|
inline |
Definition at line 130 of file Endianness.h.
Referenced by NativeToBigEndian16(), and NativeToLittleEndian16().

|
inline |
Definition at line 134 of file Endianness.h.
Referenced by NativeToBigEndian32(), and NativeToLittleEndian32().

|
inline |
Definition at line 138 of file Endianness.h.
Referenced by NativeToBigEndian64(), and NativeToLittleEndian64().

|
inline |
Definition at line 56 of file Endianness.h.
References BE, BE_BS, LE, LE_BS, and NATIVE.
Referenced by XilinxSeries7::assemblerAsmTo(), XilinxUltraScale::assemblerAsmTo(), XilinxUltraScalePlus::assemblerAsmTo(), XilinxSeries7::ensureInitializedBitstreamArrays(), XilinxUltraScale::ensureInitializedBitstreamArrays(), XilinxUltraScalePlus::ensureInitializedBitstreamArrays(), XilinxSeries7::getDeviceByIDCODEorThrow(), XilinxUltraScale::getDeviceByIDCODEorThrow(), XilinxUltraScalePlus::getDeviceByIDCODEorThrow(), XilinxSeries7::merge(), XilinxUltraScale::merge(), XilinxUltraScalePlus::merge(), outputBITheader(), parseBitstreamEndianness(), readBitstreamMain(), XilinxSeries7::test(), XilinxUltraScale::test(), XilinxUltraScalePlus::test(), XilinxUltraScale::writeBitstream(), writeXCAPcommandName(), and writeXCAPregisterName().

|
inline |
|
inline |