|
byteman
1.3 (Build #225)
Bitstream relocation and manipulation tool
|

Go to the source code of this file.
Functions | |
| bool | findBitstreamSyncSequence (std::ifstream &fin, Endianness e) |
| bool | findBitstreamSyncWord (std::ifstream &fin, Endianness e) |
| void | parseBITheader (std::ifstream &fin, Endianness e) |
| Endianness | parseBitstreamEndianness (std::ifstream &fin) |
| uint32_t | parseBitstreamIDCODE (std::ifstream &fin, Endianness e) |
| void | readBitstreamBIN (std::ifstream &fin) |
| void | readBitstreamBIT (std::ifstream &fin) |
| void | readBitstreamMain (std::ifstream &fin, Endianness bitstreamFileEndianness) |
| void | readBitstreamRBD (std::ifstream &fin) |
| void | readBitstreamRBDMain (std::ifstream &fin, Endianness bitstreamFileEndianness) |
| bool findBitstreamSyncSequence | ( | std::ifstream & | fin, |
| Endianness | e | ||
| ) |
Reads a bitstream header until and including the sync sequence.
fin input file stream. Moves the stream pointer to after the SYNC command and in a word-aligned position with the following instructions. Definition at line 154 of file inlineInput.h.
References FileIO::read32(), and XCAP_getSyncInstruction().
Referenced by XilinxSeries7::disassemblerToAsm(), XilinxUltraScale::disassemblerToAsm(), XilinxUltraScalePlus::disassemblerToAsm(), parseBitstreamIDCODE(), and readBitstreamMain().


| bool findBitstreamSyncWord | ( | std::ifstream & | fin, |
| Endianness | e | ||
| ) |
Reads a bitstream header until and including the sync command.
fin input file stream. Moves the stream pointer to after the SYNC command and in a word-aligned position with the following instructions. Definition at line 131 of file inlineInput.h.
References FileIO::read32(), and XCAP_getSyncInstruction().
Referenced by XilinxSeries7::disassemblerToAsm(), XilinxUltraScale::disassemblerToAsm(), XilinxUltraScalePlus::disassemblerToAsm(), and readBitstreamMain().


|
inline |
Reads and parses .BIT header until and including the sync command. Updates "designName", "partName", "fileDate", "fileTime".
fin input file stream, which is left at the position following the located sync command. Definition at line 24 of file inlineInput.h.
References FileIO::read16(), FileIO::read32(), FileIO::readNative8(), and FileIO::readString().
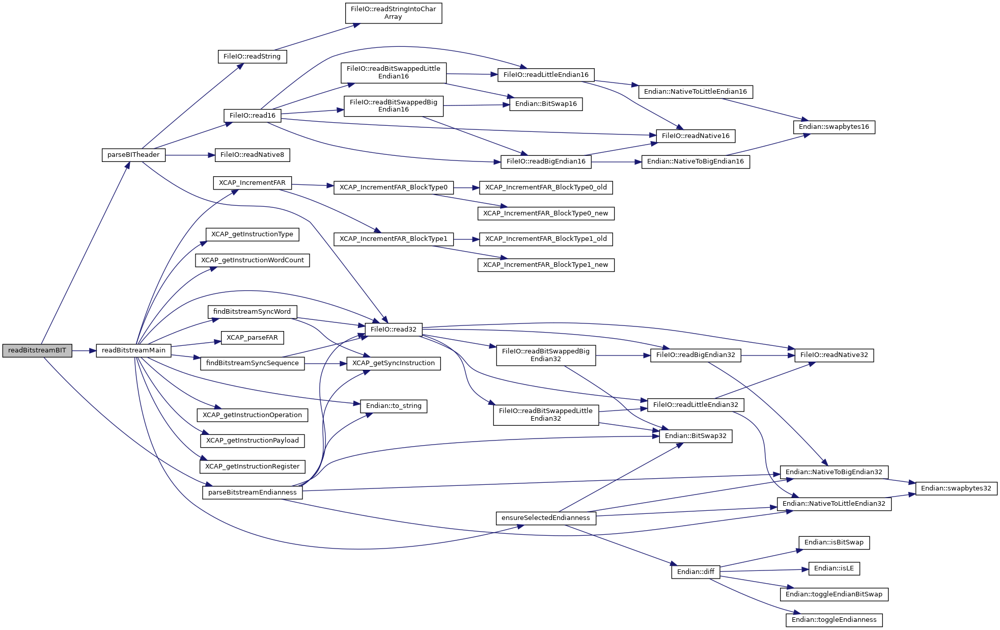
Referenced by XilinxSeries7::disassemblerBitToAsm(), XilinxUltraScale::disassemblerBitToAsm(), XilinxUltraScalePlus::disassemblerBitToAsm(), and readBitstreamBIT().


|
inline |
Reads a bitstream header until and including the sync command and returns the file's endianess.
fin input file stream. Gets fixed back to the original value before leaving this function! Definition at line 83 of file inlineInput.h.
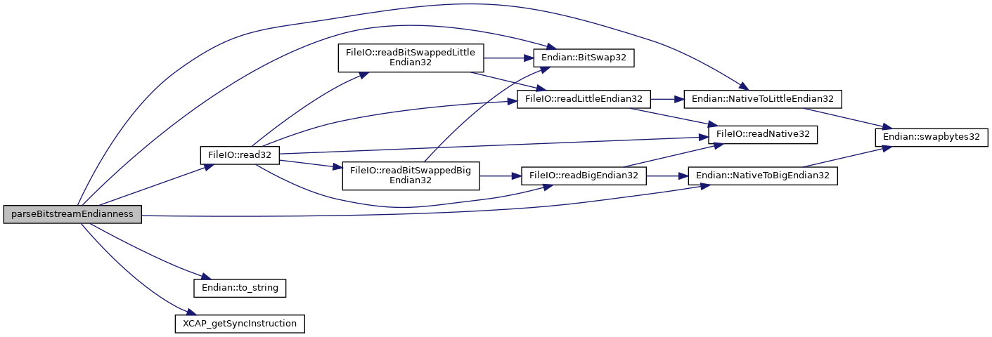
References BE, BE_BS, Endian::BitSwap32(), LE, LE_BS, NATIVE, Endian::NativeToBigEndian32(), Endian::NativeToLittleEndian32(), FileIO::read32(), Endian::to_string(), and XCAP_getSyncInstruction().
Referenced by XilinxSeries7::disassemblerBinToAsm(), XilinxUltraScale::disassemblerBinToAsm(), XilinxUltraScalePlus::disassemblerBinToAsm(), XilinxSeries7::disassemblerBitToAsm(), XilinxUltraScale::disassemblerBitToAsm(), XilinxUltraScalePlus::disassemblerBitToAsm(), readBitstreamBIN(), and readBitstreamBIT().


|
inline |
Reads a bitstream until and including the first IDCODE command and returns the first SLRs IDCODE.
fin input file stream. Gets fixed back to the original value before leaving this function! Definition at line 181 of file inlineInput.h.
References findBitstreamSyncSequence(), FileIO::read32(), and XCAP_IDCODEInstruction().
Referenced by XilinxSeries7::disassemblerBinToAsm(), XilinxUltraScale::disassemblerBinToAsm(), XilinxUltraScalePlus::disassemblerBinToAsm(), and readBitstreamBIN().


|
inline |
Definition at line 346 of file inlineInput.h.
References parseBitstreamEndianness(), parseBitstreamIDCODE(), and readBitstreamMain().
Referenced by XilinxSeries7::readBitstream(), XilinxUltraScale::readBitstream(), and XilinxUltraScalePlus::readBitstream().


|
inline |
Definition at line 334 of file inlineInput.h.
References parseBITheader(), parseBitstreamEndianness(), and readBitstreamMain().
Referenced by XilinxSeries7::readBitstream(), XilinxUltraScale::readBitstream(), and XilinxUltraScalePlus::readBitstream().


|
inline |
Definition at line 203 of file inlineInput.h.
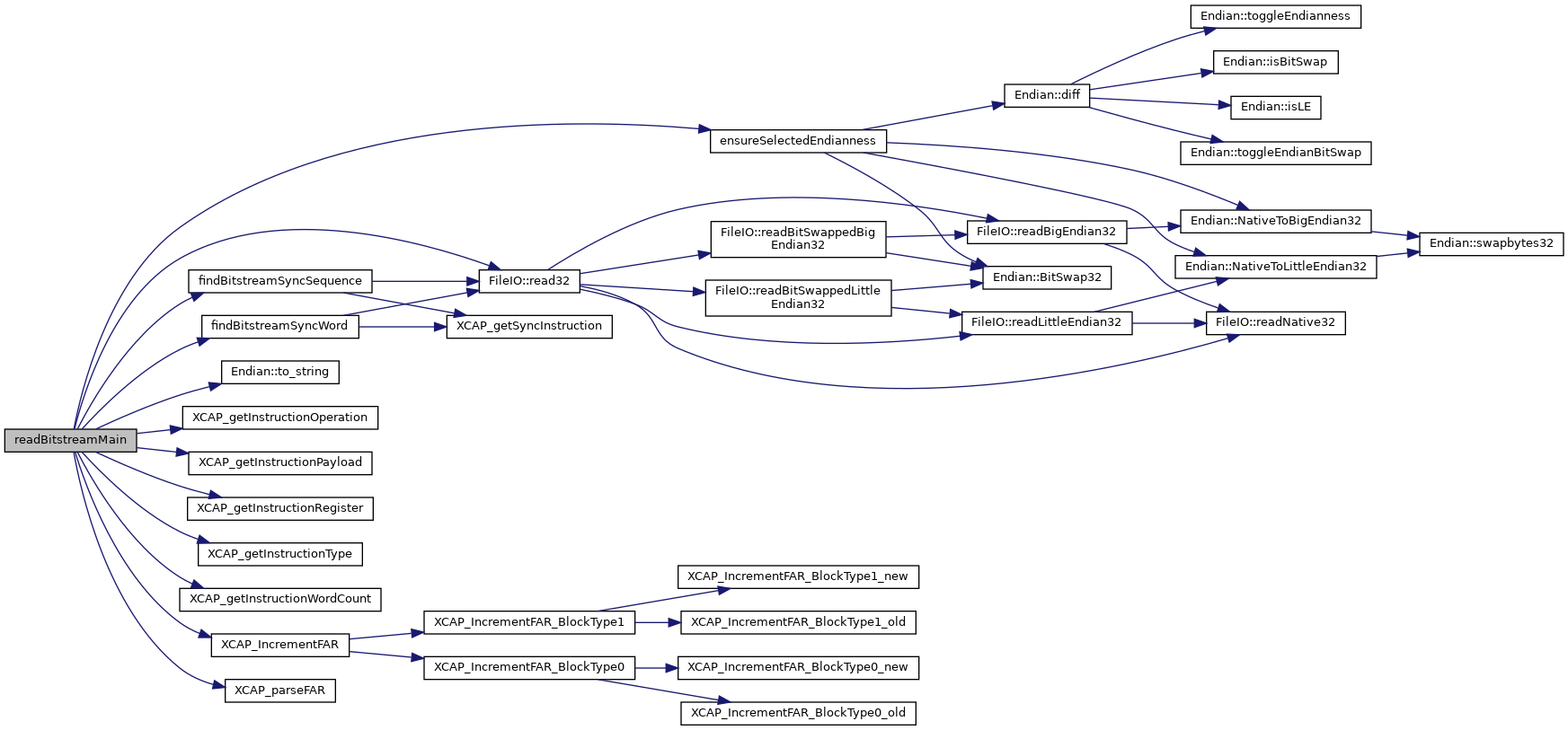
References XCAP::CMD, XCAP::DESYNC, ensureSelectedEndianness(), XCAP::FAR, XCAP::FDRI, findBitstreamSyncSequence(), findBitstreamSyncWord(), XCAP::MAGIC1, FileIO::read32(), throwingAssert, throwingAssertPrintVar_1, throwingAssertPrintVar_3, Endian::to_string(), XCAP::UNDEFINED, XCAP::WCFG, XCAP::WRITE, XCAP_getInstructionOperation(), XCAP_getInstructionPayload(), XCAP_getInstructionRegister(), XCAP_getInstructionType(), XCAP_getInstructionWordCount(), XCAP_IncrementFAR(), and XCAP_parseFAR().
Referenced by readBitstreamBIN(), and readBitstreamBIT().


|
inline |
Definition at line 379 of file inlineInput.h.
References BE, and readBitstreamRBDMain().
Referenced by XilinxSeries7::readBitstream().


|
inline |
Definition at line 357 of file inlineInput.h.
References ensureSelectedEndianness(), Endian::NativeToAnyEndianness32(), and XCAP::UNDEFINED.
Referenced by readBitstreamRBD().

