|
byteman
1.3 (Build #225)
Bitstream relocation and manipulation tool
|
#include "XilinxSeries7.h"


Public Member Functions | |
| void | assembler (std::string, std::string) |
| void | assemblerAsmTo (std::ifstream &, std::ofstream &) |
| void | assemblerAsmToBin (std::ifstream &, std::ofstream &) |
| void | assemblerAsmToBit (std::ifstream &, std::ofstream &) |
| void | assemblerParseHeader (std::ifstream &) |
| void | blank (std::string) |
| void | change (std::string) |
| void | deviceHelp () |
| void | disassemblerBinToAsm (std::string, std::ifstream &, std::ofstream &) |
| void | disassemblerBitToAsm (std::ifstream &, std::ofstream &) |
| void | disassemblerToAsm (std::ifstream &, std::ofstream &) |
| void | disassemblerWriteHeader (std::ofstream &) |
| void | ensureInitializedBitstreamArrays () override |
| int | getDeviceByIDCODE (int) override |
| int | getDeviceByIDCODEorThrow (int) override |
| int | getDeviceByName (std::string) override |
| int | getDeviceByNameOrThrow (std::string) override |
| std::string | getFrameType (int, int, int) override |
| void | initFabric () |
| void | initializeResourceStringParameters () override |
| void | merge (XilinxSeries7 *, std::string, Rect2D, Coord2D) |
| void | outputBitstreamEmptySLRHeaderSequence (std::ofstream &, int, bool, Endianness) override |
| void | outputBitstreamEmptySLRWrapUpSequence (std::ofstream &, int, bool, Endianness) override |
| void | outputBitstreamGlobalFooterSequence (std::ofstream &, bool, Endianness) override |
| void | outputBitstreamGlobalHeaderSequence (std::ofstream &, bool, Endianness) override |
| Written by outputBitstreamSLRHeaderAfterBitstreamSequence(), outputBitstreamEmptySLRHeaderSequence() and used by outputBitstreamSLRWrapUpSequence(), outputBitstreamEmptySLRWrapUpSequence() More... | |
| void | outputBitstreamSLRFooterBitstreamSequence (std::ofstream &, int, bool, Endianness) override |
| void | outputBitstreamSLRHeaderAfterBitstreamSequence (std::ofstream &, int, bool, Endianness) override |
| void | outputBitstreamSLRHeaderBitstreamSequence (std::ofstream &, int, bool, Endianness) override |
| void | outputBitstreamSLRWrapUpSequence (std::ofstream &, int, bool, Endianness) override |
| void | readBitstream (std::string) |
| void | setDevice (int, std::string="") override |
| void | setDeviceByIDCODEOrThrow (int) override |
| void | setDeviceByNameOrThrow (std::string) override |
| void | setDeviceByPartNameOrThrow () override |
| void | test (bool, bool, uint32_t) |
| void | writeBitstream (std::string, std::string, Rect2D) |
| XilinxSeries7 () | |
| virtual | ~XilinxSeries7 () |
Public Member Functions inherited from CommonDevice2D | |
| CommonDevice2D () | |
| void | region (std::string, Rect2D) |
| virtual | ~CommonDevice2D () |
Public Member Functions inherited from CommonDevice | |
| CommonDevice () | |
| void | log (std::string message) |
| void | printMessage (std::string message) |
| void | warn (std::string message) |
| virtual | ~CommonDevice () |
Public Member Functions inherited from XilinxConfigurationAccessPort< 5, 12, 512, 32, 2, 0, 1, 50, 1, 50,(50+1+50), 128, 50, 10, 2, 1, 22, 23, 0x7, 17, 0x1F, 7, 0x3FF, 0, 0x7F > | |
| XilinxConfigurationAccessPort () | |
| virtual | ~XilinxConfigurationAccessPort () |
Additional Inherited Members | |
Public Types inherited from XilinxConfigurationAccessPort< 5, 12, 512, 32, 2, 0, 1, 50, 1, 50,(50+1+50), 128, 50, 10, 2, 1, 22, 23, 0x7, 17, 0x1F, 7, 0x3FF, 0, 0x7F > | |
| enum class | MergeOP |
Definition at line 31 of file XilinxSeries7.h.
| XilinxSeries7::XilinxSeries7 | ( | ) |
Definition at line 31 of file XilinxSeries7.cpp.
|
virtual |
Definition at line 36 of file XilinxSeries7.cpp.
| void XilinxSeries7::assembler | ( | std::string | , |
| std::string | |||
| ) |
Definition at line 32 of file XS7_Assembler.cpp.
References str::iff::stringEndsWith().

| void XilinxSeries7::assemblerAsmTo | ( | std::ifstream & | , |
| std::ofstream & | |||
| ) |
Definition at line 125 of file XS7_Assembler.cpp.
References str::parse::arrayOfUints(), XCAP::FAR, XCAP::FDRI, getXCAPcommand(), getXCAPregister(), XCAP::MAGIC1, str::parse::multipleInts(), str::parse::multipleUints(), outputBITheaderLengthField(), outputCAPheaderConstant(), str::replace(), str::iff::stringContains(), Endian::to_string(), XCAP::UNDEFINED, FileIO::write32(), FileIO::write8(), XCAP_getFAR(), XCAP_writeCommand(), XCAP_writeFDRI1(), XCAP_writeNOP(), XCAP_writeReadRegister(), XCAP_writeRegister(), XCAP_writeRESERVED(), XCAP_writeSelectRegister(), XCAP_writeSYNQ(), XCAP_writeType2(), XS7_WORDS_AT_CLK, XS7_WORDS_BEFORE_CLK, and XS7_WORDS_PER_FRAME.

| void XilinxSeries7::assemblerAsmToBin | ( | std::ifstream & | , |
| std::ofstream & | |||
| ) |
Definition at line 98 of file XS7_Assembler.cpp.
| void XilinxSeries7::assemblerAsmToBit | ( | std::ifstream & | , |
| std::ofstream & | |||
| ) |
Definition at line 89 of file XS7_Assembler.cpp.
References outputBITheader().

| void XilinxSeries7::assemblerParseHeader | ( | std::ifstream & | ) |
Definition at line 107 of file XS7_Assembler.cpp.
References str::parse::lastStringWord(), and str::iff::stringContains().

| void XilinxSeries7::blank | ( | std::string | ) |
Definition at line 22 of file XS7_Blank.cpp.
References blankBuffers(), and parseParams().

| void XilinxSeries7::change | ( | std::string | ) |
Definition at line 24 of file XS7_Change.cpp.
References ensureSelectedEndianness(), parseParams(), and setBitstreamWord().

| void XilinxSeries7::deviceHelp | ( | ) |
Definition at line 661 of file XS7_Devices.cpp.
References printResourceStringInfo().

| void XilinxSeries7::disassemblerBinToAsm | ( | std::string | , |
| std::ifstream & | , | ||
| std::ofstream & | |||
| ) |
Definition at line 72 of file XS7_Assembler.cpp.
References parseBitstreamEndianness(), parseBitstreamIDCODE(), and updateDateAndTime().

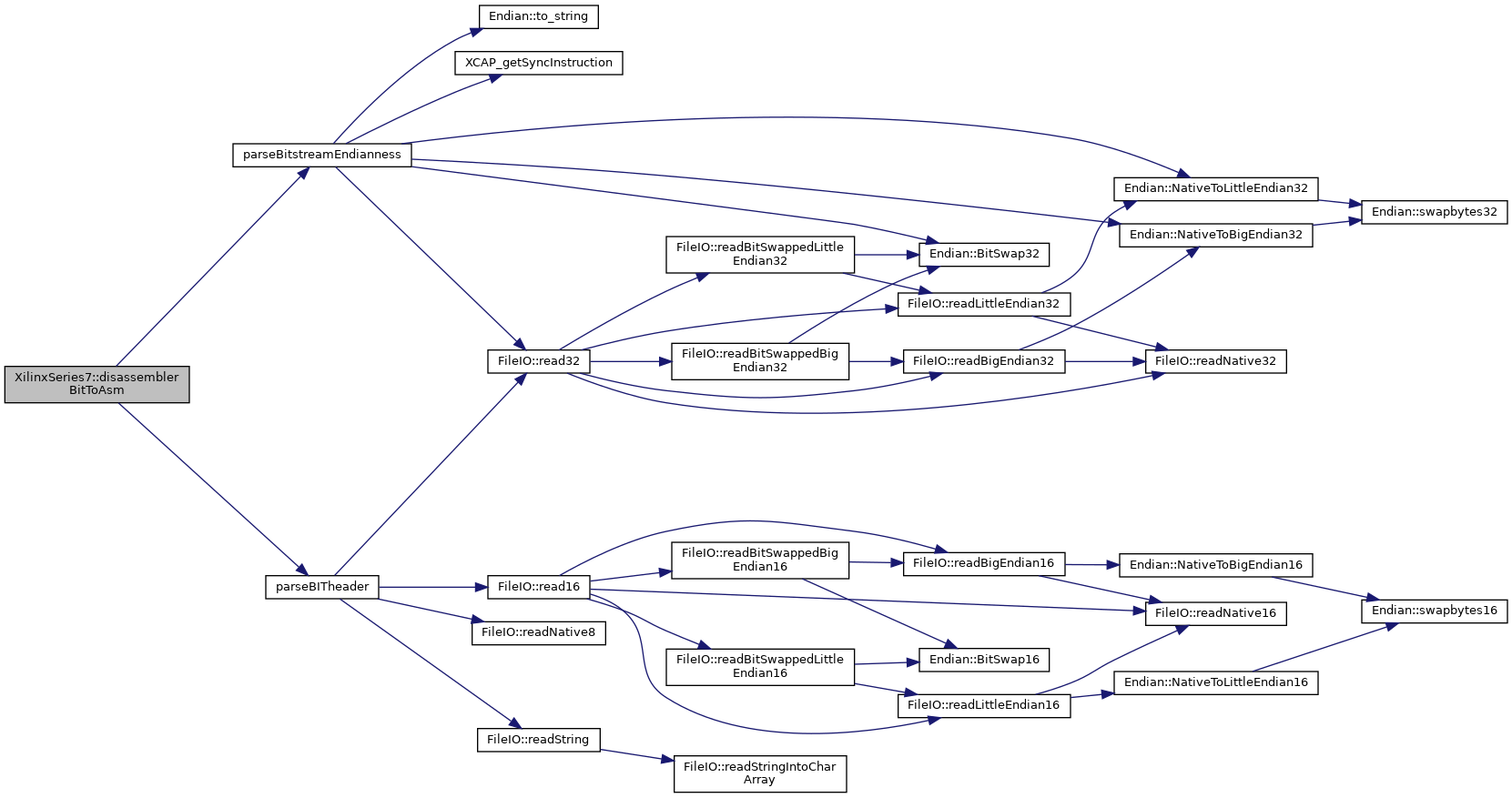
| void XilinxSeries7::disassemblerBitToAsm | ( | std::ifstream & | , |
| std::ofstream & | |||
| ) |
Definition at line 82 of file XS7_Assembler.cpp.
References parseBITheader(), and parseBitstreamEndianness().

| void XilinxSeries7::disassemblerToAsm | ( | std::ifstream & | , |
| std::ofstream & | |||
| ) |
Definition at line 252 of file XS7_Assembler.cpp.
References assemblyOutputData(), XCAP::CMD, XCAP::DESYNC, XCAP::FAR, XCAP::FDRI, findBitstreamSyncSequence(), findBitstreamSyncWord(), XCAP::MAGIC1, XCAP::NOP, XCAP::READ, FileIO::read32(), XCAP::RESERVED, XCAP::UNDEFINED, XCAP::WCFG, XCAP::WRITE, writeXCAPcommandName(), writeXCAPregisterName(), XCAP_getInstructionOperation(), XCAP_getInstructionPayload(), XCAP_getInstructionRegister(), XCAP_getInstructionType(), XCAP_getInstructionWordCount(), XCAP_IncrementFAR(), XCAP_parseFAR(), XS7_WORDS_AT_CLK, XS7_WORDS_BEFORE_CLK, and XS7_WORDS_PER_FRAME.

| void XilinxSeries7::disassemblerWriteHeader | ( | std::ofstream & | ) |
Definition at line 242 of file XS7_Assembler.cpp.
|
overridevirtual |
Definition at line 74 of file XilinxSeries7.cpp.
References Endian::to_string(), XS7_EXTRA_FRAMES_PER_ROW, XS7_FRAMES_PER_BRAM_CONTENT_COLUMN, and XS7_WORDS_PER_FRAME.

|
overridevirtual |
Definition at line 58 of file XS7_Devices.cpp.
References XC7A100_IDCODE, XC7A12_IDCODE, XC7A15_IDCODE, XC7A200_IDCODE, XC7A25_IDCODE, XC7A35_IDCODE, XC7A50_IDCODE, XC7A75_IDCODE, XC7K160_IDCODE, XC7K325_IDCODE, XC7K355_IDCODE, XC7K410_IDCODE, XC7K420_IDCODE, XC7K480_IDCODE, XC7K70_IDCODE, XC7S100_IDCODE, XC7S15_IDCODE, XC7S25_IDCODE, XC7S50_IDCODE, XC7S6_IDCODE, XC7S75_IDCODE, XC7V2000_IDCODE, XC7V585_IDCODE, XC7VH580_IDCODE, XC7VH870_IDCODE, XC7VX1140_IDCODE, XC7VX330_IDCODE, XC7VX415_IDCODE, XC7VX485_IDCODE, XC7VX550_IDCODE, XC7VX690_IDCODE, XC7VX980_IDCODE, XC7Z007_IDCODE, XC7Z010_IDCODE, XC7Z012_IDCODE, XC7Z014_IDCODE, XC7Z015_IDCODE, XC7Z020_IDCODE, XC7Z030_IDCODE, XC7Z035_IDCODE, XC7Z045_IDCODE, XC7Z100_IDCODE, XS7_DEVICE_NULL, XS7_DEVICE_XC7A100, XS7_DEVICE_XC7A12, XS7_DEVICE_XC7A15, XS7_DEVICE_XC7A200, XS7_DEVICE_XC7A25, XS7_DEVICE_XC7A35, XS7_DEVICE_XC7A50, XS7_DEVICE_XC7A75, XS7_DEVICE_XC7K160, XS7_DEVICE_XC7K325, XS7_DEVICE_XC7K355, XS7_DEVICE_XC7K410, XS7_DEVICE_XC7K420, XS7_DEVICE_XC7K480, XS7_DEVICE_XC7K70, XS7_DEVICE_XC7S100, XS7_DEVICE_XC7S15, XS7_DEVICE_XC7S25, XS7_DEVICE_XC7S50, XS7_DEVICE_XC7S6, XS7_DEVICE_XC7S75, XS7_DEVICE_XC7V2000, XS7_DEVICE_XC7V585, XS7_DEVICE_XC7VH580, XS7_DEVICE_XC7VH870, XS7_DEVICE_XC7VX1140, XS7_DEVICE_XC7VX330, XS7_DEVICE_XC7VX415, XS7_DEVICE_XC7VX485, XS7_DEVICE_XC7VX550, XS7_DEVICE_XC7VX690, XS7_DEVICE_XC7VX980, XS7_DEVICE_XC7Z007, XS7_DEVICE_XC7Z010, XS7_DEVICE_XC7Z012, XS7_DEVICE_XC7Z014, XS7_DEVICE_XC7Z015, XS7_DEVICE_XC7Z020, XS7_DEVICE_XC7Z030, XS7_DEVICE_XC7Z035, XS7_DEVICE_XC7Z045, and XS7_DEVICE_XC7Z100.
|
overridevirtual |
Definition at line 28 of file XS7_Devices.cpp.
References Endian::to_string(), and XS7_DEVICE_NULL.

|
overridevirtual |
Definition at line 162 of file XS7_Devices.cpp.
References str::removeSpaces(), str::iff::stringContains(), str::stringToLower(), XC7A100_NAME, XC7A12_NAME, XC7A15_NAME, XC7A200_NAME, XC7A25_NAME, XC7A35_NAME, XC7A50_NAME, XC7A75_NAME, XC7K160_NAME, XC7K325_NAME, XC7K355_NAME, XC7K410_NAME, XC7K420_NAME, XC7K480_NAME, XC7K70_NAME, XC7S100_NAME, XC7S15_NAME, XC7S25_NAME, XC7S50_NAME, XC7S6_NAME, XC7S75_NAME, XC7V2000_NAME, XC7V585_NAME, XC7VH580_NAME, XC7VH870_NAME, XC7VX1140_NAME, XC7VX330_NAME, XC7VX415_NAME, XC7VX485_NAME, XC7VX550_NAME, XC7VX690_NAME, XC7VX980_NAME, XC7Z007_NAME, XC7Z010_NAME, XC7Z012_NAME, XC7Z014_NAME, XC7Z015_NAME, XC7Z020_NAME, XC7Z030_NAME, XC7Z035_NAME, XC7Z045_NAME, XC7Z100_NAME, XS7_DEVICE_AC701, XS7_DEVICE_ARTY_A100, XS7_DEVICE_ARTY_A35, XS7_DEVICE_ARTY_GENESYS2, XS7_DEVICE_ARTY_S25, XS7_DEVICE_ARTY_S50, XS7_DEVICE_ARTY_Z10, XS7_DEVICE_ARTY_Z20, XS7_DEVICE_BASYS3, XS7_DEVICE_CMOD_A15, XS7_DEVICE_CMOD_A35, XS7_DEVICE_CMOD_S25, XS7_DEVICE_CORA_Z10, XS7_DEVICE_CORA_Z7, XS7_DEVICE_ECLYPSE_Z7, XS7_DEVICE_KC705, XS7_DEVICE_KC724, XS7_DEVICE_KINTEX7CONNECTIVITY, XS7_DEVICE_NETFPGA_SUME, XS7_DEVICE_NEXYS_A100, XS7_DEVICE_NEXYS_A50, XS7_DEVICE_NEXYS_VIDEO, XS7_DEVICE_NULL, XS7_DEVICE_PYNQ_Z1, XS7_DEVICE_PYNQ_Z2, XS7_DEVICE_SP701, XS7_DEVICE_USB104, XS7_DEVICE_VC707, XS7_DEVICE_VC709, XS7_DEVICE_VC7203, XS7_DEVICE_VC7215, XS7_DEVICE_VC7222, XS7_DEVICE_WIZARDE, XS7_DEVICE_XC7A100, XS7_DEVICE_XC7A12, XS7_DEVICE_XC7A15, XS7_DEVICE_XC7A200, XS7_DEVICE_XC7A25, XS7_DEVICE_XC7A35, XS7_DEVICE_XC7A50, XS7_DEVICE_XC7A75, XS7_DEVICE_XC7K160, XS7_DEVICE_XC7K325, XS7_DEVICE_XC7K355, XS7_DEVICE_XC7K410, XS7_DEVICE_XC7K420, XS7_DEVICE_XC7K480, XS7_DEVICE_XC7K70, XS7_DEVICE_XC7S100, XS7_DEVICE_XC7S15, XS7_DEVICE_XC7S25, XS7_DEVICE_XC7S50, XS7_DEVICE_XC7S6, XS7_DEVICE_XC7S75, XS7_DEVICE_XC7V2000, XS7_DEVICE_XC7V585, XS7_DEVICE_XC7VH580, XS7_DEVICE_XC7VH870, XS7_DEVICE_XC7VX1140, XS7_DEVICE_XC7VX330, XS7_DEVICE_XC7VX415, XS7_DEVICE_XC7VX485, XS7_DEVICE_XC7VX550, XS7_DEVICE_XC7VX690, XS7_DEVICE_XC7VX980, XS7_DEVICE_XC7Z007, XS7_DEVICE_XC7Z010, XS7_DEVICE_XC7Z012, XS7_DEVICE_XC7Z014, XS7_DEVICE_XC7Z015, XS7_DEVICE_XC7Z020, XS7_DEVICE_XC7Z030, XS7_DEVICE_XC7Z035, XS7_DEVICE_XC7Z045, XS7_DEVICE_XC7Z100, XS7_DEVICE_ZC702, XS7_DEVICE_ZC706, XS7_DEVICE_ZEDBOARD, XS7_DEVICE_ZYBO_Z10, and XS7_DEVICE_ZYBO_Z20.

|
overridevirtual |
Definition at line 36 of file XS7_Devices.cpp.
References XS7_DEVICE_NULL.
|
overridevirtual |
Definition at line 136 of file XilinxSeries7.cpp.
References XS7_BLOCKTYPE_BLOCKRAM, and XS7_BLOCKTYPE_LOGIC.
| void XilinxSeries7::initFabric | ( | ) |
Definition at line 22 of file XS7_Fabric.cpp.
References setFabricChar(), and XS7_EXTRA_FRAMES_PER_ROW.

|
overridevirtual |
Definition at line 40 of file XilinxSeries7.cpp.
References str::iff::charIs(), XS7_MAX_COLS, and XS7_WORDS_PER_FRAME.

| void XilinxSeries7::merge | ( | XilinxSeries7 * | , |
| std::string | , | ||
| Rect2D | , | ||
| Coord2D | |||
| ) |
Definition at line 24 of file XS7_Merge.cpp.
References Coord2D::col, Endian::diff(), ensureRegionCompatibility(), fastMerge(), flexiMerge(), XilinxConfigurationAccessPort< MAX_SLRS, MAX_ROWS, MAX_COLS, MAX_BRAM_COLS, BLOCKTYPE_MAX, BLOCKTYPE_LOGIC, BLOCKTYPE_BLOCKRAM, WORDS_BEFORE_CLK, WORDS_AT_CLK, WORDS_AFTER_CLK, WORDS_PER_FRAME, FRAMES_PER_BRAM_CONTENT_COLUMN, CLB_PER_CLOCK_REGION, BRAM_PER_CLOCK_REGION, EXTRA_FRAMES_PER_ROW, FAR_ENABLE_TOP_BOTTOM_BIT, FAR_TOP_BOTTOM_BIT_SHIFT, FAR_BLOCKTYPE_SHIFT, FAR_BLOCKTYPE_MASK, FAR_ROWADDRESS_SHIFT, FAR_ROWADDRESS_MASK, FAR_COLUMNADDRESS_SHIFT, FAR_COLUMNADDRESS_MASK, FAR_MINORADDRESS_SHIFT, FAR_MINORADDRESS_MASK >::loadedBitstreamEndianness, NATIVE, parseParams(), Rect2D::position, Coord2D::row, Rect2D::size, Endian::to_string(), and XS7_CLB_PER_CLOCK_REGION.

|
overridevirtual |
Definition at line 107 of file XS7_Output.cpp.
References XCAP::IDCODE, XCAP::MAGIC1, XCAP::NULLCMD, XCAP::RCRC, XCAP_writeCommand(), XCAP_writeNOP(), XCAP_writeRegister(), XCAP_writeSelectRegister(), and XCAP_writeType2().

|
overridevirtual |
Definition at line 123 of file XS7_Output.cpp.
References XCAP::DESYNC, XCAP::START, FileIO::write32(), XCAP_writeCommand(), and XCAP_writeNOP().

|
overridevirtual |
Definition at line 34 of file XS7_Output.cpp.
References XCAP_writeNOP().

|
overridevirtual |
Written by outputBitstreamSLRHeaderAfterBitstreamSequence(), outputBitstreamEmptySLRHeaderSequence() and used by outputBitstreamSLRWrapUpSequence(), outputBitstreamEmptySLRWrapUpSequence()
Definition at line 29 of file XS7_Output.cpp.
|
overridevirtual |
Definition at line 52 of file XS7_Output.cpp.
References XCAP::CTRL0, XCAP::DESYNC, XCAP::DGHIGH, XCAP::FAR, XCAP::GRESTORE, XCAP::RCRC, XCAP::START, XCAP_getCTRL0value(), XCAP_getFarFarInstruction(), XCAP_writeCommand(), XCAP_writeMaskAndRegister(), XCAP_writeNOP(), and XCAP_writeRegister().

|
overridevirtual |
Definition at line 78 of file XS7_Output.cpp.
References XCAP::MAGIC1, XCAP::RCRC, XCAP_writeCommand(), XCAP_writeNOP(), XCAP_writeSelectRegister(), XCAP_writeSYNQ(), and XCAP_writeType2().

|
overridevirtual |
Definition at line 39 of file XS7_Output.cpp.
References XCAP::CTRL0, XCAP::CTRL1, XCAP::IDCODE, XCAP::NULLCMD, XCAP::RCRC, XCAP_getCTRL0value(), XCAP_writeCommand(), XCAP_writeMaskAndRegister(), XCAP_writeNOP(), and XCAP_writeRegister().

|
overridevirtual |
Definition at line 93 of file XS7_Output.cpp.
References XCAP::DESYNC, XCAP::START, FileIO::write32(), XCAP_writeCommand(), and XCAP_writeNOP().

| void XilinxSeries7::readBitstream | ( | std::string | ) |
Definition at line 27 of file XS7_Input.cpp.
References readBitstreamBIN(), readBitstreamBIT(), readBitstreamRBD(), and str::iff::stringEndsWith().

|
overridevirtual |
Definition at line 351 of file XS7_Devices.cpp.
References clearResourceStringArrays(), XC7A100, XC7A12, XC7A15, XC7A200, XC7A25, XC7A35, XC7A50, XC7A75, XC7K160, XC7K325, XC7K355, XC7K410, XC7K420, XC7K480, XC7K70, XC7S100, XC7S15, XC7S25, XC7S50, XC7S6, XC7S75, XC7V2000, XC7V585, XC7VH580, XC7VH870, XC7VX1140, XC7VX330, XC7VX415, XC7VX485, XC7VX550, XC7VX690, XC7VX980, XC7Z007, XC7Z010, XC7Z012, XC7Z014, XC7Z015, XC7Z020, XC7Z030, XC7Z035, XC7Z045, XC7Z100, XS7_DEVICE_AC701, XS7_DEVICE_ARTY_A100, XS7_DEVICE_ARTY_A35, XS7_DEVICE_ARTY_GENESYS2, XS7_DEVICE_ARTY_S25, XS7_DEVICE_ARTY_S50, XS7_DEVICE_ARTY_Z10, XS7_DEVICE_ARTY_Z20, XS7_DEVICE_BASYS3, XS7_DEVICE_CMOD_A15, XS7_DEVICE_CMOD_A35, XS7_DEVICE_CMOD_S25, XS7_DEVICE_CORA_Z10, XS7_DEVICE_CORA_Z7, XS7_DEVICE_ECLYPSE_Z7, XS7_DEVICE_KC705, XS7_DEVICE_KC724, XS7_DEVICE_KINTEX7CONNECTIVITY, XS7_DEVICE_NETFPGA_SUME, XS7_DEVICE_NEXYS_A100, XS7_DEVICE_NEXYS_A50, XS7_DEVICE_NEXYS_VIDEO, XS7_DEVICE_PYNQ_Z1, XS7_DEVICE_PYNQ_Z2, XS7_DEVICE_SP701, XS7_DEVICE_USB104, XS7_DEVICE_VC707, XS7_DEVICE_VC709, XS7_DEVICE_VC7203, XS7_DEVICE_VC7215, XS7_DEVICE_VC7222, XS7_DEVICE_WIZARDE, XS7_DEVICE_XC7A100, XS7_DEVICE_XC7A12, XS7_DEVICE_XC7A15, XS7_DEVICE_XC7A200, XS7_DEVICE_XC7A25, XS7_DEVICE_XC7A35, XS7_DEVICE_XC7A50, XS7_DEVICE_XC7A75, XS7_DEVICE_XC7K160, XS7_DEVICE_XC7K325, XS7_DEVICE_XC7K355, XS7_DEVICE_XC7K410, XS7_DEVICE_XC7K420, XS7_DEVICE_XC7K480, XS7_DEVICE_XC7K70, XS7_DEVICE_XC7S100, XS7_DEVICE_XC7S15, XS7_DEVICE_XC7S25, XS7_DEVICE_XC7S50, XS7_DEVICE_XC7S6, XS7_DEVICE_XC7S75, XS7_DEVICE_XC7V2000, XS7_DEVICE_XC7V585, XS7_DEVICE_XC7VH580, XS7_DEVICE_XC7VH870, XS7_DEVICE_XC7VX1140, XS7_DEVICE_XC7VX330, XS7_DEVICE_XC7VX415, XS7_DEVICE_XC7VX485, XS7_DEVICE_XC7VX550, XS7_DEVICE_XC7VX690, XS7_DEVICE_XC7VX980, XS7_DEVICE_XC7Z007, XS7_DEVICE_XC7Z010, XS7_DEVICE_XC7Z012, XS7_DEVICE_XC7Z014, XS7_DEVICE_XC7Z015, XS7_DEVICE_XC7Z020, XS7_DEVICE_XC7Z030, XS7_DEVICE_XC7Z035, XS7_DEVICE_XC7Z045, XS7_DEVICE_XC7Z100, XS7_DEVICE_ZC702, XS7_DEVICE_ZC706, XS7_DEVICE_ZEDBOARD, XS7_DEVICE_ZYBO_Z10, and XS7_DEVICE_ZYBO_Z20.

|
overridevirtual |
Definition at line 53 of file XS7_Devices.cpp.
|
overridevirtual |
Definition at line 48 of file XS7_Devices.cpp.
|
overridevirtual |
Definition at line 44 of file XS7_Devices.cpp.
| void XilinxSeries7::test | ( | bool | usableFramesOnly, |
| bool | testValueEqual, | ||
| uint32_t | testValue | ||
| ) |
Definition at line 22 of file XS7_Test.cpp.
References ensureFramesAre(), and Endian::to_string().

| void XilinxSeries7::writeBitstream | ( | std::string | , |
| std::string | , | ||
| Rect2D | |||
| ) |
Creates a new bitstream file and writes the selected regions in it.
filename Name of the output file. | runtime_error | if args don't define a correct region. |
Definition at line 144 of file XS7_Output.cpp.
References Coord2D::col, parseParams(), Rect2D::position, Coord2D::row, Rect2D::size, str::iff::stringEndsWith(), writeBitstreamBIN(), writeBitstreamBIT(), and XS7_CLB_PER_CLOCK_REGION.

| std::streamoff XilinxSeries7::slrMagicInstrLocation[5] |
Definition at line 51 of file XilinxSeries7.h.